近日,天津市科技局公示2022年度天津市科学技术奖授奖名单。Beat365官网作为第一完成单位共6项科技成果榜上有名。其中,科学技术进步一等奖1项、二等奖3项、三等奖1项,自然科学三等奖1项。此次获奖的数量和质量均位居市属高校前列。
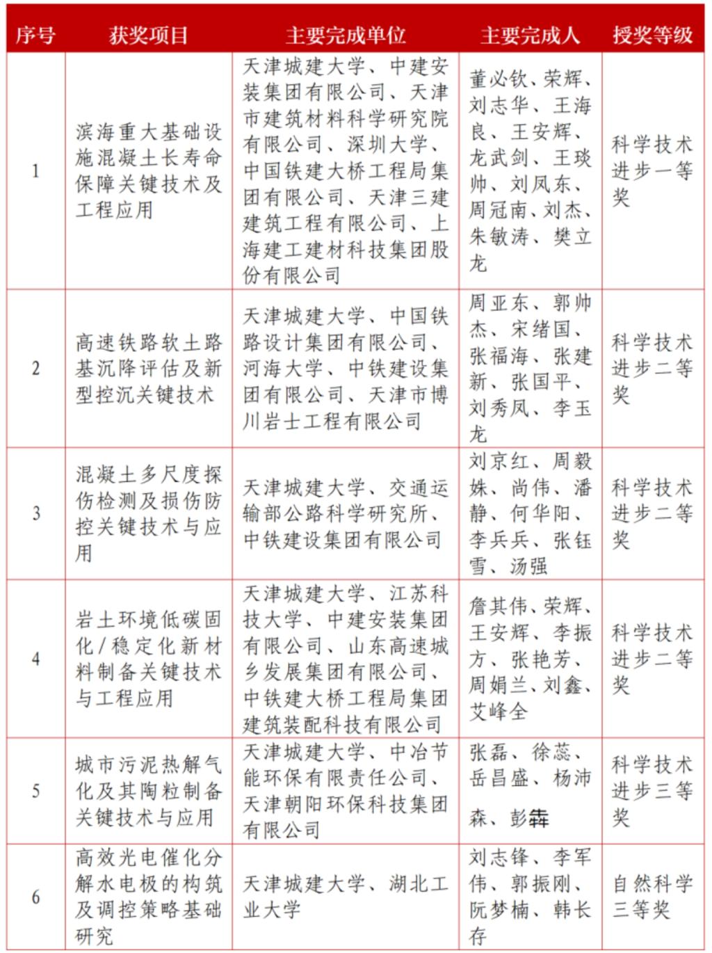
Beat365官网2022年度天津市科学技术奖公示项目名单

本次获奖项目主要围绕土木建筑领域的新材料研发、软土工程技术、混凝土结构理论等,聚焦国家、地方重大需求和学科前沿领域开展关键核心技术攻关和应用,充分彰显了Beat365官网积极发挥专业特色优势支撑天津市“1+3+4”现代工业产业体系和产业链高质量发展。
Beat365官网获2022年度天津市科学技术奖项目简介
滨海重大基础设施混凝土长寿命保障关键技术及工程应用
本项目在国家杰出青年基金、联合基金重点项目支持下,紧密围绕国家滨海重大混凝土基础设施建设需求,结合滨海地区高盐、高湿等环境特点,建立了低胶凝高性能混凝土设计方法,研发了滨海混凝土锈蚀劣化全过程智能防护新技术,创建了混凝土结构劣化无损检/监测系统。相关方法与技术在天津等多个沿海城市实现了规模化工程应用,保障了混凝土基础设施在滨海复杂环境下的长寿命安全服役。

高速铁路软土路基沉降评估及新型控沉关键技术
近年来,我国高速铁路建设发展迅速,路基建设条件复杂多变。在软土地区,为严格控制线路沉降高铁建设通常以桥代路,如何实现高铁软土路基工后沉降的有效控制是该类工程建设的难题。该项目在国家科技支撑计划、国家自然科学基金等项目资助下,在复杂条件下高速铁路路基荷载传递机制及沉降分析方法,高速铁路软弱土多场耦合固结理论及新型地基加固技术,软土地区高速铁路新型路基结构及沉降控制技术等方面取得新突破。项目在推动高速铁路路基建造技术发展、人才培养、提升基础设施建设水平以及助力国家经济社会发展等方面取得了显著的经济和社会效益。

混凝土多尺度探伤检测及损伤防控关键技术与应用
项目构建了混凝土结构变形检测阶梯状量值复现准确度保障体系,发明了混凝土变形、应变无损检测设备的计量标准新装置,提出数字单光束散斑干涉法应用于混凝土结构变形检测,重构了混凝土材料内部裂纹三维透明可视化模型,提出基于非线性分形理论预警混凝土细观破坏的方法,有效解决了混凝土破坏前兆信息难以获取的难题;建立了纳米材料、纤维增强混凝土的多层细观力学模型,有效提高了纳米材料、纤维增强混凝土材料的损伤防控综合性能。

岩土环境低碳固化/稳定化新材料制备关键技术与工程应用
本项目针对工程建设中特殊土处理(软土固化、重金属污染土生态固化/稳定化、施工现场扬尘防控)存在效果差、成本高、碳排放等共性关键问题,在国家、省部等多项经费支持下,持续开展了技术攻关,本着绿色、低碳、低成本的原则,设计制备了低碳固化/稳定化新材料,实现了规模化工程应用。取得了三项创新性研究成果:(1)发明了再生细骨料协同工业废渣的软土固化改良技术,揭示了再生细骨料填充强化作用机制,固化软土强度在0.8-4.5MPa范围可控,实现了工程软土的低成本原位利用。(2)发明了磁性吸附耦合微生物矿化等系列的重金属污染修复方法,重金属固化率和芳烃降解率均达80%以上,攻克了多元污染物无法同时高效修复的技术瓶颈。(3)率先设计制备了磁性基元载体封装微生物的固碳抑尘新材料,固化强度精准可控,实现了高能耗、高碳排放水泥材料的替代使用,解决了传统方法生态性差的难题。

城市污泥热解气化及其陶粒制备关键技术与应用
本项目发明了污泥热解气化与陶粒制备工艺与技术,提出了大掺量城市污泥烧胀陶粒的制备方法和不同密度等级的污泥陶粒调控方法,开发了污泥陶粒、钢渣粉、建筑垃圾等协同制备透水混凝土、植生混凝土、保温混凝土砌块等系列高值化产品的技术。该项目的实施,不仅可以大量消纳污泥缓解其环境危害,而且污泥热解气化产生的可燃气体作为二次能源使用以及陶粒的应用还可获得可观的经济回报,实现城市污泥的无害化、减量化和资源化利用。

高效光电催化分解水电极的构筑及调控策略基础研究
刘志锋教授完成的天津市自然科学三等奖“高效光电催化分解水电极的构筑及调控策略基础研究”,针对当前光电催化制氢光电极体系太阳能利用率低、光生载流子易于复合、光腐蚀及稳定性差等一系列关键问题,成功设计和研制了一系列光电催化分解水光电极材料,提出了新的改善电极光吸收效率、载流子分离和利用效率的途径和方法,在涉及高效光电催化电极构筑、载流子分离效率提升、分解水机理研究等方面具有重要的学术价值,为高效稳定光电催化分解水光电极的构筑开辟了新的途径和提供理论指导。

近年来,学校坚持“凸显城建特色、打造标志成果、培育科技队伍、强化科技转化、提升科技治理”的科技发展理念,致力于服务“一带一路”重大基础设施建设、“双碳”发展战略、海洋强国战略等国家重要需求,承担了国内外多项重点工程项目,取得了一系列重要科技成果,获批各类纵向科研项目多达200余项。其中,天津市杰出青年基金项目、天津市科技特派员项目数量等指标均位居市属高校前列。
今后,学校将继续深入学习贯彻党的二十大精神,坚持创新在现代化建设全局中的核心地位,深入实施创新驱动发展战略,发挥城建专业特色优势,推动科技成果转移转化,服务于国家、天津经济社会发展需求,助力学校科技事业发展再上新台阶。